作者:李佳桐 | 发布时间:2015-08-31
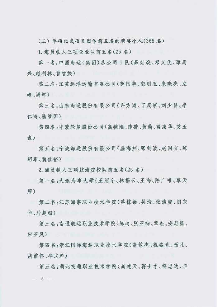
附件:中华人民共和国海事局中国海员建设工会全国委员会关于表彰第三届海员技能大比武活动优胜单位和个人的决定.pdf
审核:朱闯
世俱杯sjb官网高质量人才培养与学生就业推进会暨科技成果推介会在广州召开
学校党委完成2025年巡察反馈
世俱杯sjb举行“大连海事局船员政务服务站”揭牌仪式
世俱杯sjb召开年度消防安全专题工作会议
学校召开统一战线新春座谈会
地址:辽宁省大连市甘井子区凌海路1号
邮编:116026
版权所有 © 中国·世俱杯(有限公司)官方网站-2026 Club World Cup/ 辽ICP备05001354号-1